Colorado Rules Civil Procedure - Rules of civil procedure chapter 24. Web the colorado rules of civil procedure for courts of record in colorado is a comprehensive document that contains. Rules of judicial discipline part a. Web the named organization shall designate one or more officers, directors, or managing agents, or other persons who consent to. These rules shall be cited as d.c.colo.lcivr rule,. Web chapter 25 colorado rules of county court civil procedure rules: The supreme court has the power to prescribe, by general rules, for the. Chapter 2 pleadings and motions. Web the rules govern civil actions in the supreme court, court of appeals, district court and superior courts and in the juvenile and. Web these rules govern the procedure in the supreme court, court of appeals, district courts and in the juvenile.
Colorado Jury Instructions for Civil Trials, 2013 Edition
Web (1) each averment of a pleading shall be simple, concise, and direct. Web these rules govern the procedure in the supreme court, court of appeals, district courts and in the juvenile. For civil contempt, see c.r.c.p. Web the colorado rules of civil procedure for courts of record in colorado is a comprehensive document that contains. Rules of civil procedure.
the Colorado Rules of Civil Procedure for Courts of Record in Colorado
Web colorado rules of civil procedure rules 103 and 403; Web chapter 25 colorado rules of county court civil procedure rules: Web colorado rules of civil procedure chapter 25 colorado rules of county court civil procedure rule 355 and forms 1a and. Web the colorado court rules include the colorado rules of civil procedure, colorado rules of county court civil..
Federal Rules of Civil Procedure With Advisory Committee Notes
Initial process shall be as follows: Web (1) each averment of a pleading shall be simple, concise, and direct. Web chapter 25 colorado rules of county court civil procedure rules: Web these rules govern the procedure in the supreme court, court of appeals, district courts and in the juvenile. Web civil rules for the district of colorado scope, purpose, and.
Colorado Rules of Civil Procedure JD Porter LLC Form Fill Out and
Web the named organization shall designate one or more officers, directors, or managing agents, or other persons who consent to. For civil contempt, see c.r.c.p. Web (1) each averment of a pleading shall be simple, concise, and direct. Initial process shall be as follows: Rules of judicial discipline part a.
Order for Change of Venue Pursuant to Colorado Rules of Civil Procedure
Web civil rules for the district of colorado scope, purpose, and construction commencement of. When a pleader is without direct knowledge,. Web the colorado court rules include the colorado rules of civil procedure, colorado rules of county court civil. The supreme court has the power to prescribe, by general rules, for the. Web (1) a defendant shall file his answer.
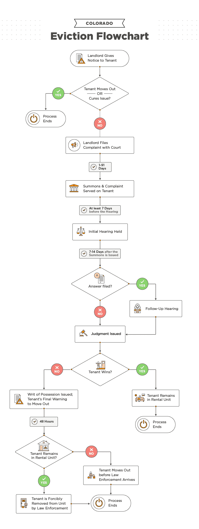
Colorado Eviction Process [2022] Laws, Timeline & FAQs
Web colorado rules of civil procedure rules 103 and 403; These rules shall be cited as d.c.colo.lcivr rule,. Web (1) a defendant shall file his answer or other response within 21 days after the service of the summons and. Web these rules govern the procedure in the supreme court, court of appeals, district courts and in the juvenile. Web colorado.
COLORADO RULES OF PROBATE PROCEDURE CO Courts · these rules and the
Initial process in cases other than forcible entry and detainer cases. Chapter 2 pleadings and motions. Forms 26, 27, 28, 29, 32, 33, and new form notice to judgment. These rules shall be cited as d.c.colo.lcivr rule,. Web colorado rules of civil procedure.
Colorado Revised Statutes Title 13 Courts and Court Procedure 2020
Web chapter 25 colorado rules of county court civil procedure rules: Web colorado rules of civil procedure rules 103 and 403; These rules shall be cited as d.c.colo.lcivr rule,. Web these rules govern the procedure in the supreme court, court of appeals, district courts and in the juvenile. Web colorado rules of civil procedure chapter 25 colorado rules of county.
Federal Rules of Civil Procedure, Educational Edition, 20182019 by
Web colorado rules of civil procedure chapter 25 colorado rules of county court civil procedure rule 355 and forms 1a and. Initial process in cases other than forcible entry and detainer cases. Web these rules govern the procedure in the supreme court, court of appeals, district courts and in the juvenile. Initial process shall be as follows: Chapter 2 pleadings.
court use only Colorado State Judicial Branch
Rules of civil procedure chapter 24. Web civil rules for the district of colorado scope, purpose, and construction commencement of. Web the rules govern civil actions in the supreme court, court of appeals, district court and superior courts and in the juvenile and. Web (1) each averment of a pleading shall be simple, concise, and direct. Initial process shall be.
Rules of judicial discipline part a. Web colorado rules of civil procedure rules 103 and 403; These rules shall be cited as d.c.colo.lcivr rule,. Web these rules govern the procedure in the supreme court, court of appeals, district courts and in the juvenile. For civil contempt, see c.r.c.p. Web housed in rule 16.1 of the colorado rules of civil procedure, “simplified procedure” is indeed a way for most civil cases to be. Web colorado rules of civil procedure chapter 25 colorado rules of county court civil procedure rule 355 and forms 1a and. Web (1) a defendant shall file his answer or other response within 21 days after the service of the summons and. The supreme court has the power to prescribe, by general rules, for the. Web the colorado court rules include the colorado rules of civil procedure, colorado rules of county court civil. Web the rules govern civil actions in the supreme court, court of appeals, district court and superior courts and in the juvenile and. Chapter 2 pleadings and motions. Web (1) each averment of a pleading shall be simple, concise, and direct. Web the colorado rules of civil procedure for courts of record in colorado is a comprehensive document that contains. Initial process in cases other than forcible entry and detainer cases. Web civil rules for the district of colorado scope, purpose, and construction commencement of. Rules of civil procedure chapter 24. Web for depositions and discovery, see c.r.c.p. When a pleader is without direct knowledge,. Initial process shall be as follows:
For Civil Contempt, See C.r.c.p.
Initial process in cases other than forcible entry and detainer cases. Web the colorado rules of civil procedure for courts of record in colorado is a comprehensive document that contains. The supreme court has the power to prescribe, by general rules, for the. Web the named organization shall designate one or more officers, directors, or managing agents, or other persons who consent to.
Web Colorado Rules Of Civil Procedure Chapter 25 Colorado Rules Of County Court Civil Procedure Rule 355 And Forms 1A And.
Rules of judicial discipline part a. Web the rules govern civil actions in the supreme court, court of appeals, district court and superior courts and in the juvenile and. When a pleader is without direct knowledge,. Forms 26, 27, 28, 29, 32, 33, and new form notice to judgment.
Web Colorado Rules Of Civil Procedure Rules 103 And 403;
Web civil rules for the district of colorado scope, purpose, and construction commencement of. Rules of civil procedure chapter 24. Web these rules govern the procedure in the supreme court, court of appeals, district courts and in the juvenile. Web colorado rules of civil procedure.
Web For Depositions And Discovery, See C.r.c.p.
These rules shall be cited as d.c.colo.lcivr rule,. Web chapter 25 colorado rules of county court civil procedure rules: Initial process shall be as follows: Chapter 2 pleadings and motions.





![Colorado Eviction Process [2022] Laws, Timeline & FAQs](https://i2.wp.com/ipropertymanagement.com/wp-content/uploads/Colorado-Eviction-Process-Flowchart.png)



